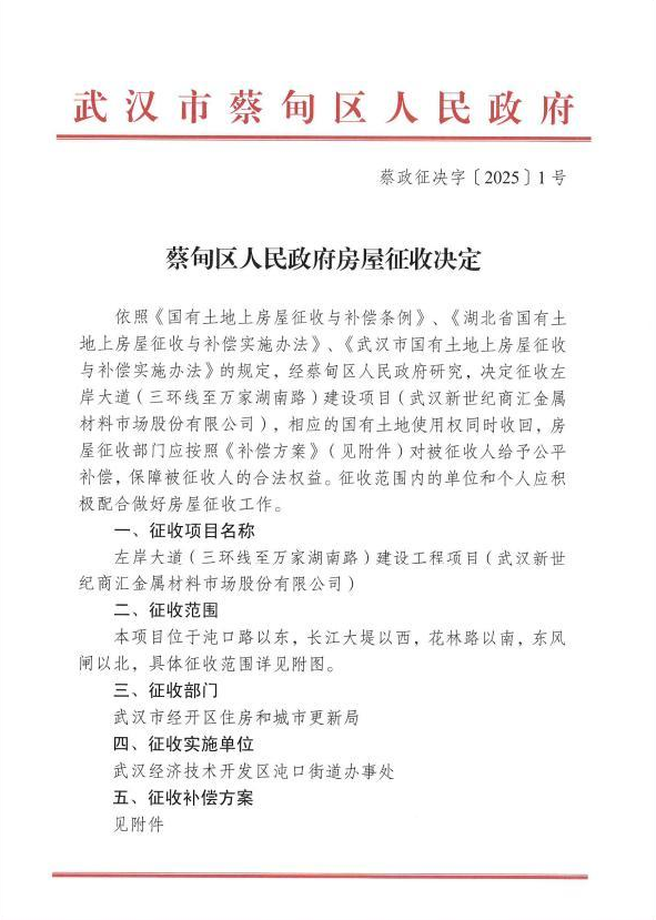
左岸大道(三环线至万家湖南路)武汉新世纪商汇金属材料市场股份有限公司:
武汉市蔡甸区人民政府已于2025年4月11日作出蔡政征决字〔2025〕1号房屋征收决定(房屋征收补偿方案附后),决定对左岸大道沌口段(三环线至万家湖南路)武汉新世纪商汇金属材料市场股份有限公司建设工程项目范围内国有土地上的房屋实施征收,同时收回国有土地使用权。
本征收范围内的被征收人对征收决定不服的,可以自本征收决定公告之日起60日之内向武汉市人民政府申请行政复议,也可以自本征收决定公告之日起6个月内向有管辖权的人民法院提起行政诉讼。
特此公告
武汉市蔡甸区人民政府
2025年4月11日


主办单位:中共武汉经济技术开发区工委(汉南区委)党政办公室
承办单位:武汉经济技术开发区(汉南区)城市运行管理中心
备案证编号:鄂ICP备2022016438号-1©1997- 版权所有
鄂公网安备 42011302000122号 网站标识码:4201130014